部门首页
部门概况
部门简介
工作人员
联系方式
通知公告
科技动态
科研平台
项目管理
成果管理
学术交流
政策法规
服务地方
学术道德
云端科普
云端科普
科普新闻
资源下载
部门首页
部门概况
通知公告
科技动态
政策法规
服务地方
学术道德
云端科普
资源下载
项目管理
纵向项目
横向项目
当前位置:
首页
>>
项目管理
>>
纵向项目
>>
正文
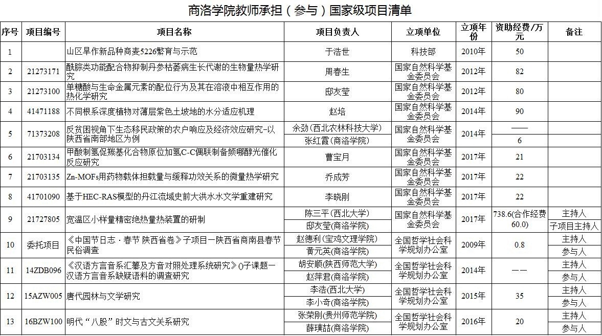
商洛学院教师承担(参与)国家级项目清单
2017年10月18日 21时43分
上一条:商洛学院教师承担(参与)教育部、国家语委和林业局项目清单
下一条:2016年陕西省科技计划项目
【
关闭窗口
】